

gaoshengkeji@163.com


Delta德爾塔儀器小編于近日了解到,由中國體育場館協會編制的《合成材料面層健身步道建設規范(征求意見稿)》團體標準已編制完成,為保障《合成材料面層健身步道建設規范》更加完善、可行,根據相關規定,現于2018年1月26日至2月25日面向社會廣泛征求意見。請健身項目組織者、參與者,體育場館建設者、使用者及其它與健身步道相關的各專家、學者對本稿提出意見或建議。意見或建議請下載并填寫《合成材料面層健身步道建設規范(征求意見稿)意見(建議)表》(附件二)發至csvabz@csva.org.cn的郵箱。


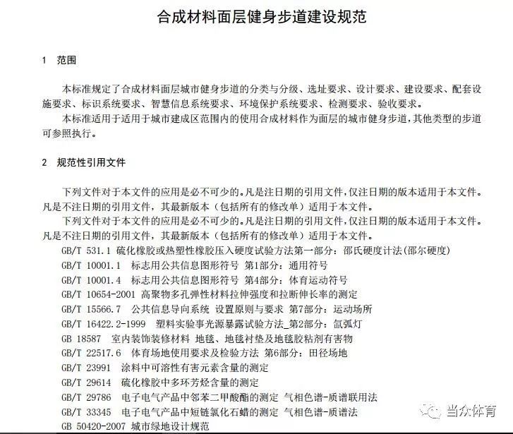
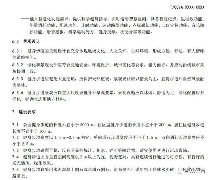
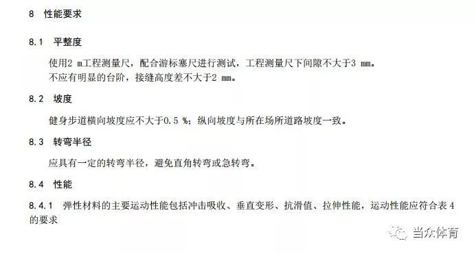
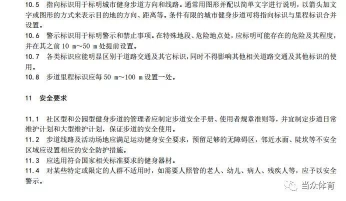
《合成材料面層健身步道建設規范(征求意見稿)》內容如下:






































